中国·437ccm必赢国际(股份)有限公司-官方网站
网站首页
|
机构职责
本处职责
科室职责
机构设置
|
法规制度
国家法规
学校制度
本处规章
|
工作流程
|
工作动态
|
校园规划
|
服务之窗
联系我们
建言献策
邮件献策
建设成果
|
建筑文化
|
您现在的位置:
首页
工作动态
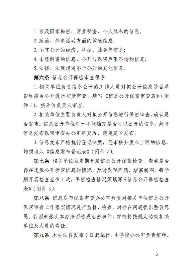
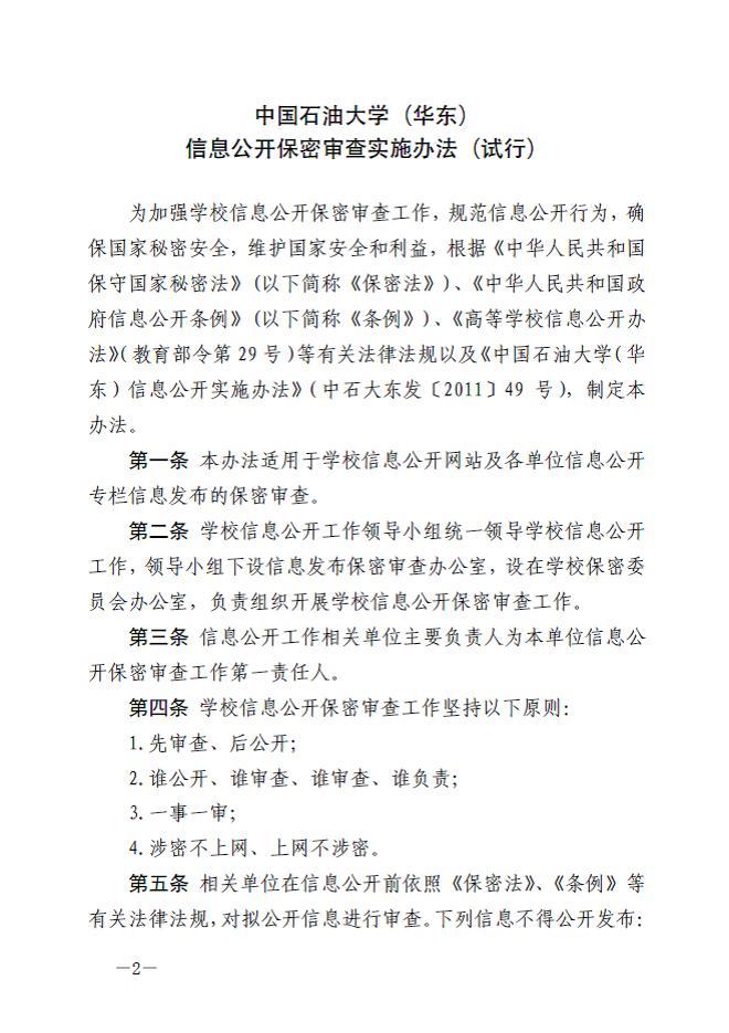
关于印发《中国石油大学(华东)信息公开保密审查实施办法(试行)》的通知
发布时间:
2016-08-02
作者:
浏览次数:
143
版权所有 :
中国·437ccm必赢国际(股份)有限公司-官方网站
地址:山东省青岛市黄岛区长江西路66号 邮编:266580